A Technical Deep Dive for Data Scientists
7 May 2025
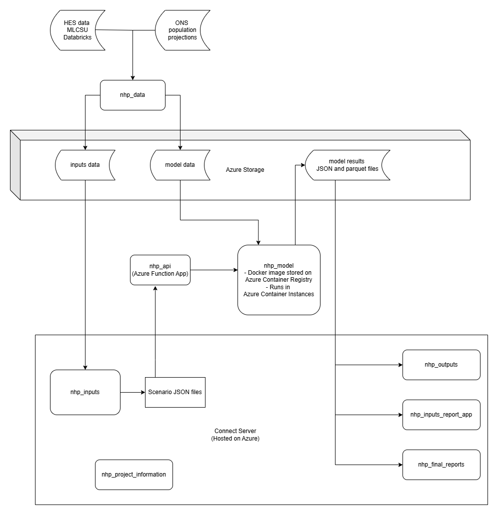
Diagram of model process


Parameters JSON passed to model via API


Coded in R - Shiny Open repos: nhp_inputs and nhp_outputs
Modular design

Posit Connect
Many formats:
We use a _brand.yml to help easily maintain style format of outputs (Quarto and Shiny).
Data and model follow the same semantic versioning1.



How do we maintain clean, safe, working code, centrally, when we have open repositories and up to 10 people collaborating on maintaining that code alongside its active deployment?
Continuous Integration
Automated checks, tests when merging code into main
Continuous Deployment
Automated checks and tests when deploying (to dev or to prod)
Actions like:








We are AGILE, and use Scrum (light)
Tip
Roles have enough specificity to provide clarity, but are also shared. Flat management structure.
Leverage a LOT of GitHub’s excellent tooling

A simple but powerful idea!
‘The model’ is a product - it has current and potential use cases and user groups.
We need a team responsible for understanding the software business as well as the software product 🚀.
“What should we build next and why?”

🗣 Info IN
Inbox, user feedback forms, button on apps, videoed interviews, roundtable, ad hoc.
📣 Info OUT
Project information site, GitHub, how-to videos, conference and meeting presentations, blogs.
To ensure that:
NHP Demand and Capacity (D&C) Model: A Technical Deep Dive for Data Scientists
Learn more about The Strategy Unit