Deployment of a probabilistic simulation model for predicting demand for acute healthcare in the NHS

27 February 2025

Intro

Model Overview

  • The baseline data is a year worth of a provider’s HES data
  • Each row in the baseline data is run through a series of steps
  • Each step creates a factor that says how many times (on average) to sample that row
  • The factors are multiplied together and used to create a random Poisson value
  • We resample the rows using this random values
  • Efficiencies are then applied, e.g. LoS reductions, type conversions

Monte Carlo Simulation

  • We run the model N times, varying the input parameters each time slightly to handle the uncertainty.
  • The results of the model are aggregated at the end of each model run
  • The aggregated results are combined at the end into a single file

Prequisites

  • Robust to updated model releases
  • Reproducibility- across multiple versions
  • Speed- for the model and the reporting
  • Interpretation of complex output

Data sources

  • The usual rule is that 80% of the work is on data
  • Not a problem for us because we’re using trusted, curated data (HES)
  • So a mere 80% of our work is on data
  • Wait, what?

Data pipelines

  • RAP is obviously crucial
    • Reproducibility is essential
    • Undocumented mistakes severe (there are always bugs 🙂)
    • Speed and sharing within the project team
  • The original data pipelines were SQL
    • Updates took 4 days with frequent hangs and crashes
  • They now execute in 30 minutes on databricks

The model itself

  • Written in Python for speed
  • An API spins up a Docker instance to run the model on demand (~ 5 minutes)
  • Uses .parquet, also for speed
  • The model outputs row level data conceptually, if not actually

Outputs

  • “Final report” Word document, bespoke to current context
  • “Outputs dashboard” - containing high level summaries
  • Detailed model results - we offer a range of outputs but can always make more

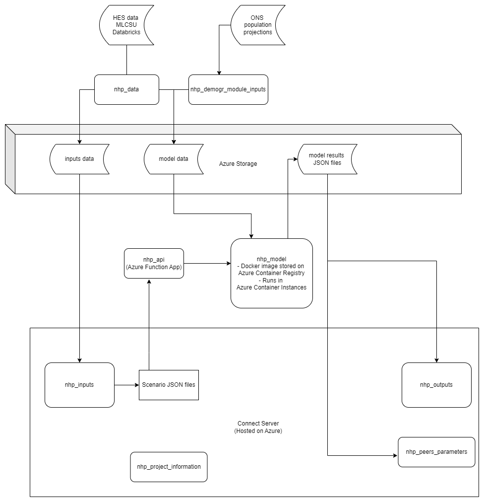
Overview

A diagram showing the connections between the various repositories

Uses

  • Sizing hospitals
  • Sizing left shift
  • Predicting, comparing, and monitoring activity mitigation

The process

  • January 2023: Development phase
  • April-ish: Thinking about deployment
  • October-ish: Model is on its way to full production and much remains to do

Operational mode

  • The team was growing in November
  • There were two priorities
    • Increase bus factor (which I’ll come back to)
    • Deploy the first production ready version

The first deployed version

  • December-ish: Many needs that were not anticipated
  • This first release kicked off lots of other work
  • The second release kicked off lots of other work
  • It was very hard to do any long term planning

Scrum

  • We are not doing “proper” scrum
  • Product owner, scrum master, everyone else
  • Five week sprints with a one week recovery run between each one
  • Sprint planning, sprint catchup, sprint retro

Sprint retro

  • What went well, what could have gone better, and what to improve next time
  • Looking at process, not blaming individuals
  • Requires maturity and trust to bring up issues, and to respond to them in a constructive way
  • Should agree at the end on one process improvement which goes in the next sprint
  • We’ve had some really, really good retros and I think it’s a really important process for a team

What did scrum give the team?

  • Simultaneous releases of linked repos
  • The team works autonomously in the sprint
  • Better conversations about “no”
  • The planning and retro process improves the team’s processes, not just the code

Product owner

  • My lessson- get out the way
  • A better connection between high level and low level planning
  • Clear release dates and responsibilities
  • Clear what I should be doing

Agility

  • This project was agile whether we liked it or not!
  • My 2022 agile definition:
    • Customers can’t make up their minds
    • It’s hard to design software all at once
    • Continuous delivery keeps customers happy

Some highlights from The agile manifesto

  • “Welcome changing requirements, even late in development”
  • “At regular intervals, the team reflects on how to become more effective, then tunes and adjusts its behavior”
  • “Continuous attention to technical excellence and good design enhances agility”
  • “Simplicity- the art of maximizing the amount of work not done- is essential”

How scrum helped

  • Those shaping the project wanted to be able to make quick changes- and see the long term plan
  • Agility is a mindset, a mode of practice
  • If anything we were actually too agile
  • Being agile is all about being able to review and make decisions frequently
  • But it isn’t about changing what you’re doing all the time
  • Good code and good teams are ready to change direction- whether they change or not

Current work and future

  • Work on a “population based” model
  • Providing support to elicit parameters for local and national use
  • More work understanding and building on the activity avoidance parameters